三
校
升
APP
专注上海三校生升学
首页
Home
三月自主招生
Nav
五月三校高考
Nav
学业水平考试
Nav
统招专升本
Nav
招生院校介绍
Nav
初入三校生
Nav
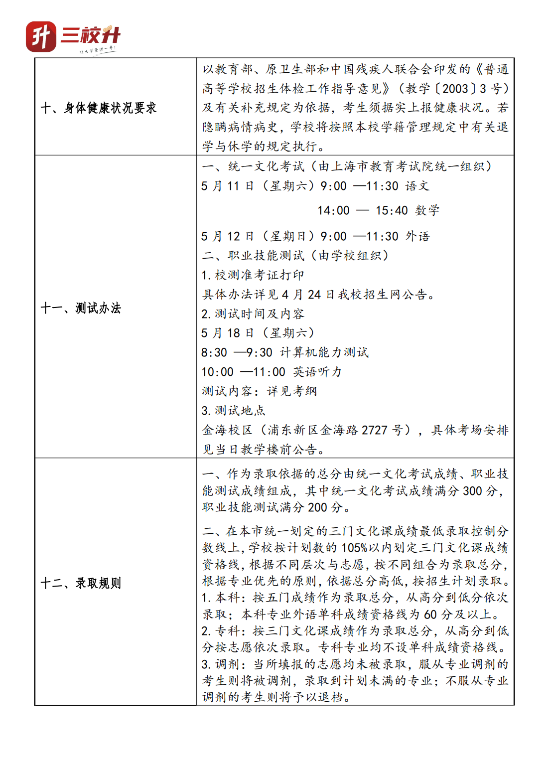
考试政策
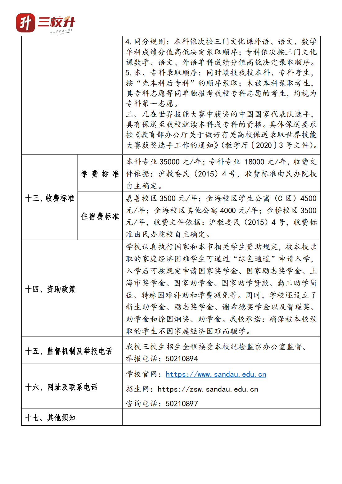
招生简章
面试通知
复习资料
艺术生
线上下补课
考试政策
招生简章
技能测试
独家数据
考试大纲
线上下补课
艺术生
考试政策
复习资料
线上下补课
考试资讯
报考指南
招生简章
录取分数线
招生办问答
专业对口表
科目考纲
考试通知
院校信息
招生简章
录取分数线
招生简章
分数线
高复班
考纲
升学一站搞定,懂你更懂考试,微信公众号:三校升APP
咨询电话:021-58055277
(老师热线:13020193339)
【2024年招生简章】上海杉达学院三校生高考招生简章
发表时间:2024-10-09 14:27
上一篇
【2024年招生简章】上海商学院三校生高考招生简章
下一篇
【2024年招生简章】上海农林职业技术学院三校生高考招生简章
分享到:
三校升APP下载
三校升APP官方公众号
上海三校生之家公众号
三校升APP专升本
三校升APP-属于三校生自己的APP,专注三校生教育服务,三校生升学教育服务整合平台,升学一站搞定,懂你更懂考试!
临港总部:三校升APP
线下校区地址:
黄浦
校
区|松江
校
区|金山校区
|
徐汇校区|杨浦
校
区 | 普陀
校
区 | 浦东
校
区
电话:021-58055277
邮箱:shsayhi@126.com